
會議以“促進出版行業生產流程再造,提高圖書編纂質量,提高圖書編纂效率,提升圖書出版的數字化數據化,降低圖書生產成本”為主題,陜西人民出版社、國防工業出版社、上海辭書出版社、重慶大學出版社、山東大學出版社、華中科技大學出版社、清華大學出版社、哈爾濱工程大學出版社、浙江大學出版社、哈爾濱工業大學出版社十家出版社代表參會,共同探討新時期出版業數字化生產發展之路,聚焦圖書智能化生產經驗分享。

本次會議由方正電子數字出版產品事業部總經理高國連主持,強調了協同編纂系統對提升出版質量,提高出版效率,提升出版數字化、數據化能力,降低成本的作用,即“三提一降”。

方正電子數字出版產品事業部總經理高國連
會上,東財社社長田世忠致歡迎辭,并介紹了近年來出版社生產數字化流程再造的建設情況。

東北財經大學出版社社長田世忠

東財社副社長劉瑞東介紹了圖書數字化流程創新在東財社應用的整體情況,詳細分享了基于協同編纂系統在東財的實際生產流程,強調了“編輯”在新流程中的核心作用(即實現“編輯快樂,快樂編輯”),強調在新流程作業中“智能審校、智能排版、智能比對”三大工具的發動機核心作用,并從出版法規政策的視角對新流程中各環節的職責進行了解讀,強調了智能生產流程再造的核心目標是提升圖書出版的結果質量和過程效率。
在交流環節中,劉瑞東副社長強調了協同編纂落地的幾個關鍵因素:一是社長總編等社領導要帶頭使用系統;二是建立試錯容錯機制并制定適當的激勵辦法;三是應用初期,要建立高效的示范團隊,選擇參與意愿強、學習能力強的編輯先行試點,再逐步帶動全局。

東北財經大學出版社副社長劉瑞東

方正電子數字出版產品事業部產品總監楊勇介紹了方正電子三年來在協同編纂的研發成果和未來的規劃,進而闡述了協同編纂系統對管理、編輯、校對、排版等角色所帶來的價值,同時表示方正電子未來仍會把強化工具類產品能力作為研發重點,同時增加圖書的“輕發布”模塊,讓數字出版物實現生產即發布,滿足部分圖書即時發布的場景。

方正電子數字出版產品事業部產品總監楊勇

方正協同編纂編校排一體化流程

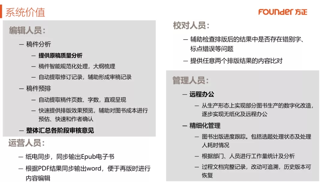
協同編纂系統價值所在
東財社融媒體編輯實驗中心協調人龔小暉介紹了融媒體編輯實驗中心的人員結構、生產情況以及采用新系統后在效率和質量方面的提升。龔小暉表示,通過對編纂系統及其工具的應用,能夠將同一問題有效逐一識別,減少漏改錯改,減少核紅等重復勞動;同時基于確定的版式審稿,效率明顯提升,在審稿過程中無須再關注字體、字號、圖表等一系列版式問題;如成書般的稿件更易于閱讀,關注點幾乎全部轉向政治性、知識性、結構性等錯誤。通過近60本圖書數字化生產的實驗,新流程的圖書生產周期與原流程相比,出版周期縮短了1/3的時間,同時,圖書差錯率相比傳統生產流程平均降低萬分之零點三左右。

東北財經大學出版社
融媒體編輯實驗中心協調人龔小暉
東財社總編室李彬主任介紹了協同編纂系統在總編室的具體應用情況,包括新建選題、任務的進度以及統計分析等功能的介紹,通過這些功能的應用極大地減少了總編室的分析工作;東財社編輯時博介紹了具體審稿過程中的工具應用,如利用智能審校工具能夠有效地提高稿件質量。方正電子通用產品事業部總經理劉靜華介紹了飛翔編輯工具近段時間的改進及未來規劃,讓飛翔成為編輯、作者的版式寫作工具。

隨后,十余家出版社進行了充分的討論。其中,浙江大學出版社副社長金更達表示當前文字編輯主要精力在修改字詞差錯,對智能工具的應用讓編輯更多的精力集中在看結構、看邏輯性等方面;山東大學出版社總編輯王貽社表示同步出版能力如EPub的輸出能夠優先降低出版成本,提升出版效率;華中科技大學出版社總編輯姜新祺表示希望在智能審校工具中加入引文檢查,提升編輯加工效率。此外,陜西人民出版社副總編輯劉景巍,重慶大學出版社副總編雷少波、國防工業出版社副總編徐輝、清華大學出版社李萬紅分別做了精彩發言。大家針對圖書數字化生產過程中一些具體應用及落地問題進行了溝通及交流,認為利用新技術改變傳統出版模式很有必要。




當前傳統出版模式已經阻礙了出版行業的發展,生產周期過長,生產效率低下成為當前圖書生產階段的阻力。同時,只有加大智能技術在出版領域的應用,才能實現生產環節的“三提一降”,才能高效推進數字出版融合發展的進程。
關注我們